News
Did you know that even though cigarette smoke is linked to a higher risk of developing Inflammatory Bowel Disease (IBS), ...
A new study in Food Research International shows that baked corn and bean snack reduces chronic colitis inflammation
We are happy to announce that TdB Labs once again have been nominated for the business award Bona Postulata!
TdB is now looking for a new Quality Assurance Manager to join our team. We are reviewing applications on an ...
A recent study in Scientific Reports (Nature group) indicates that mitochondria function affects the interplay between microbiota and the host ...
A new study published in Basic & Clinical Pharmacology and Toxicology highlights galangin as a promising therapy for colitis management. Galangin ...
Dear customers, We are happy to present our new company name TdB Labs. We think that the new name better ...
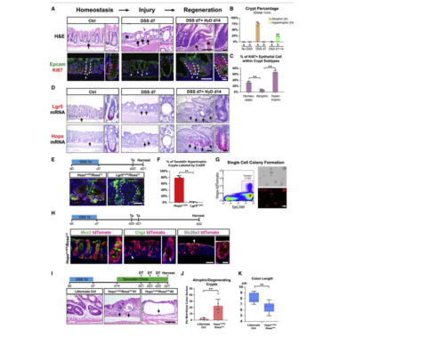
Did you know colonic epithelium can undergo multiple rounds of damage and repair, often in response to excessive inflammation?
Single microcolony diffusion analysis in Pseudomonas aeruginosa biofilms



